2006年成人高考专升本教育理论试题及答案
发布日期:2018-11-20 整理编辑:贵州成考网浏览量()
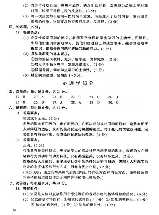
2006年成人高考专升本教育理论试题及答案


1 2 3 4 5
2006年成人高考专升本教育理论试题及答案

上一页 1 2 3 4 5
2006年成人高考专升本教育理论试题及答案

上一页 1 2 3 4 5
2006年成人高考专升本教育理论试题及答案

本文标签:贵州成考 教育理论 2006年成人高考专升本教育理论试题及答案
转载请注明:文章转载自(http://www.crgkxy.com/)
⊙小编提示:添加【贵州成考网】招生老师微信,即可了解2024年贵州成考政策资讯、成考报名入口、准考证打印入口、成绩查询时间以及领取历年真题资料、个人专属备考方案等相关信息!

(添加“贵州成考网”招生老师微信,在线咨询报名报考等相关问题)
相关推荐
贵州成考网在线客服
对学历提升有疑惑?
在线老师随时解惑



